Visual Explanations of the Explainers, to Gain Insight into Predictions from High-Dimensional Models

Authors
Affiliations

Janith Wanniarachchi

Monash University

Dianne Cook

Monash University

Kate Saunders

Monash University

Patricia Menendez

University of Melbourne

Thiyanga Talagala

University of Sri Jayewardenepura

Abstract

Explainable Artificial Intelligence (XAI) methods such as SHAP, Counterfactuals and Anchors are used on black box models to understand the contributions from features. Traditional analysis of XAI methods focuses primarily on using numerical values to assess feature contributions. Visualising these explanations together with the observed data gives a clear picture of which facets of the model are explained by each method. In this paper, We propose a set of geometric representations for visualising XAI methods in a two dimensional data space. The proposed representations aim to assist in understanding the contribution of each feature as abstract concepts represented through XAI methods (i.e. the contribution indicated by SHAP is a different contribution to that indicated by LIME). We hope these representations will also aid in researchers who are applying XAI methods to their research problem without being affected by confirmation bias in picking methods that affirm their prior beliefs.


  |                                                        
  |                                                  |   0%
  |                                                        
  |                                                  |   1%
  |                                                        
  |=                                                 |   1%
  |                                                        
  |=                                                 |   2%
  |                                                        
  |=                                                 |   3%
  |                                                        
  |==                                                |   3%
  |                                                        
  |==                                                |   4%
  |                                                        
  |==                                                |   5%
  |                                                        
  |===                                               |   5%
  |                                                        
  |===                                               |   6%
  |                                                        
  |===                                               |   7%
  |                                                        
  |====                                              |   7%
  |                                                        
  |====                                              |   8%
  |                                                        
  |====                                              |   9%
  |                                                        
  |=====                                             |   9%
  |                                                        
  |=====                                             |  10%
  |                                                        
  |=====                                             |  11%
  |                                                        
  |======                                            |  11%
  |                                                        
  |======                                            |  12%
  |                                                        
  |======                                            |  13%
  |                                                        
  |=======                                           |  13%
  |                                                        
  |=======                                           |  14%
  |                                                        
  |=======                                           |  15%
  |                                                        
  |========                                          |  15%
  |                                                        
  |========                                          |  16%
  |                                                        
  |========                                          |  17%
  |                                                        
  |=========                                         |  17%
  |                                                        
  |=========                                         |  18%
  |                                                        
  |=========                                         |  19%
  |                                                        
  |==========                                        |  19%
  |                                                        
  |==========                                        |  20%
  |                                                        
  |==========                                        |  21%
  |                                                        
  |===========                                       |  21%
  |                                                        
  |===========                                       |  22%
  |                                                        
  |===========                                       |  23%
  |                                                        
  |============                                      |  23%
  |                                                        
  |============                                      |  24%
  |                                                        
  |============                                      |  25%
  |                                                        
  |=============                                     |  25%
  |                                                        
  |=============                                     |  26%
  |                                                        
  |=============                                     |  27%
  |                                                        
  |==============                                    |  27%
  |                                                        
  |==============                                    |  28%
  |                                                        
  |==============                                    |  29%
  |                                                        
  |===============                                   |  29%
  |                                                        
  |===============                                   |  30%
  |                                                        
  |===============                                   |  31%
  |                                                        
  |================                                  |  31%
  |                                                        
  |================                                  |  32%
  |                                                        
  |================                                  |  33%
  |                                                        
  |=================                                 |  33%
  |                                                        
  |=================                                 |  34%
  |                                                        
  |=================                                 |  35%
  |                                                        
  |==================                                |  35%
  |                                                        
  |==================                                |  36%
  |                                                        
  |==================                                |  37%
  |                                                        
  |===================                               |  37%
  |                                                        
  |===================                               |  38%
  |                                                        
  |===================                               |  39%
  |                                                        
  |====================                              |  39%
  |                                                        
  |====================                              |  40%
  |                                                        
  |====================                              |  41%
  |                                                        
  |=====================                             |  41%
  |                                                        
  |=====================                             |  42%
  |                                                        
  |=====================                             |  43%
  |                                                        
  |======================                            |  43%
  |                                                        
  |======================                            |  44%
  |                                                        
  |======================                            |  45%
  |                                                        
  |=======================                           |  45%
  |                                                        
  |=======================                           |  46%
  |                                                        
  |=======================                           |  47%
  |                                                        
  |========================                          |  47%
  |                                                        
  |========================                          |  48%
  |                                                        
  |========================                          |  49%
  |                                                        
  |=========================                         |  49%
  |                                                        
  |=========================                         |  50%
  |                                                        
  |=========================                         |  51%
  |                                                        
  |==========================                        |  51%
  |                                                        
  |==========================                        |  52%
  |                                                        
  |==========================                        |  53%
  |                                                        
  |===========================                       |  53%
  |                                                        
  |===========================                       |  54%
  |                                                        
  |===========================                       |  55%
  |                                                        
  |============================                      |  55%
  |                                                        
  |============================                      |  56%
  |                                                        
  |============================                      |  57%
  |                                                        
  |=============================                     |  57%
  |                                                        
  |=============================                     |  58%
  |                                                        
  |=============================                     |  59%
  |                                                        
  |==============================                    |  59%
  |                                                        
  |==============================                    |  60%
  |                                                        
  |==============================                    |  61%
  |                                                        
  |===============================                   |  61%
  |                                                        
  |===============================                   |  62%
  |                                                        
  |===============================                   |  63%
  |                                                        
  |================================                  |  63%
  |                                                        
  |================================                  |  64%
  |                                                        
  |================================                  |  65%
  |                                                        
  |=================================                 |  65%
  |                                                        
  |=================================                 |  66%
  |                                                        
  |=================================                 |  67%
  |                                                        
  |==================================                |  67%
  |                                                        
  |==================================                |  68%
  |                                                        
  |==================================                |  69%
  |                                                        
  |===================================               |  69%
  |                                                        
  |===================================               |  70%
  |                                                        
  |===================================               |  71%
  |                                                        
  |====================================              |  71%
  |                                                        
  |====================================              |  72%
  |                                                        
  |====================================              |  73%
  |                                                        
  |=====================================             |  73%
  |                                                        
  |=====================================             |  74%
  |                                                        
  |=====================================             |  75%
  |                                                        
  |======================================            |  75%
  |                                                        
  |======================================            |  76%
  |                                                        
  |======================================            |  77%
  |                                                        
  |=======================================           |  77%
  |                                                        
  |=======================================           |  78%
  |                                                        
  |=======================================           |  79%
  |                                                        
  |========================================          |  79%
  |                                                        
  |========================================          |  80%
  |                                                        
  |========================================          |  81%
  |                                                        
  |=========================================         |  81%
  |                                                        
  |=========================================         |  82%
  |                                                        
  |=========================================         |  83%
  |                                                        
  |==========================================        |  83%
  |                                                        
  |==========================================        |  84%
  |                                                        
  |==========================================        |  85%
  |                                                        
  |===========================================       |  85%
  |                                                        
  |===========================================       |  86%
  |                                                        
  |===========================================       |  87%
  |                                                        
  |============================================      |  87%
  |                                                        
  |============================================      |  88%
  |                                                        
  |============================================      |  89%
  |                                                        
  |=============================================     |  89%
  |                                                        
  |=============================================     |  90%
  |                                                        
  |=============================================     |  91%
  |                                                        
  |==============================================    |  91%
  |                                                        
  |==============================================    |  92%
  |                                                        
  |==============================================    |  93%
  |                                                        
  |===============================================   |  93%
  |                                                        
  |===============================================   |  94%
  |                                                        
  |===============================================   |  95%
  |                                                        
  |================================================  |  95%
  |                                                        
  |================================================  |  96%
  |                                                        
  |================================================  |  97%
  |                                                        
  |================================================= |  97%
  |                                                        
  |================================================= |  98%
  |                                                        
  |================================================= |  99%
  |                                                        
  |==================================================|  99%
  |                                                        
  |==================================================| 100%

Introduction

Machine learning models are becoming popular in pattern recognition tasks as they allow the data to define the form of the model and thereby understand unforeseen connections between the given variables. For these tasks, the goal of the model is to gain the most accurate predictions reliably for the given scenarios. Since predicition accuracy is prioritized, for a specific observation, interpreting the reasoning behind the model can be difficult, even though algorithmically the learning and inference process is well understood.

The workflow when the goal is set to prediction is to take the set of observations for the task at hand and divide into two sets called training and testing sets. Using the training set of observations we fit a model while using the testing set to evaluate whether the model is capable of being robust to unseen edge cases.

flowchart LR
        subgraph Prediction
        direction LR
          A["Dataset"]
          B["Training dataset"]
          C["Testing dataset"]
          A --> C
          A --> B
          B --> D["Model"]
          C --> D
        end
Figure 1: The workflow when the goal is to optimize for prediction

When the goal shifts towards explaining how the model arrives at a prediction for a local observation, we need to adopt a separate set of methods. Explainable Artificial Intelligence (XAI) methods emerged in response to the increasing complexity and opaqueness of machine learning models and the need to understand how they work, particularly deep learning models. A central aim of XAI is to provide algorithmic and mathematical methods that gather insights into how black box models make decisions, addressing concerns related to trust, transparency, and accountability in AI systems (Ali et al. 2023).

In this paper, we are going to focus on local interpretability methods which are model agnostic. There are other classifications.

XAI methods are primarily categorized based on their scope and robustness (Molnar 2022). Based on the scope, XAI methods are categorized as global interpretability methods and local interpretability methods (Molnar, Casalicchio, and Bischl 2020). local methods are used to show the model’s decision process or feature influence for a specific observation of interest. Global interpretability methods are developed by aggregating local explanations to demonstrate the effect of predictor variables on the entire dataset. Common examples for global methods are Partial Dependency Plots (Friedman 2001; Greenwell et al. 2017), Accumulated Local Effect plots (Apley and Zhu 2020) while for local methods, SHAP (Lundberg and Lee 2017), Anchors(Ribeiro, Singh, and Guestrin 2018) and Counterfactuals(Wachter, Mittelstadt, and Russell 2018) are common examples.

XAI methods are also categorized by whether the method is capable of explaining only a set family of machine learning models (e.g. tree based models, neural networks) or any black box model regardless of underlying architecture. In this categorization, XAI methods are divided into two categories: model-specific and model-agnostic. Model specific methods use underlying information about the model’s architecture to provide explanations while the model agnostic methods use the model as a function of the input data to approximate the internal workings of the model. Most XAI methods are model agnostic with a few model specific methods available specifically to deep learning models such as saliency maps (Simonyan, Vedaldi, and Zisserman 2013) and learned feature visualization (Olah, Mordvintsev, and Schubert 2017) where information on the internal gradients are available.

However, when the target becomes explanining the model prediction for each observation, another part gets added to the story. we have to take the data and the model and then consider a single observation and create a dataset and a more interpretable model around it to understand what the big black box is doing for this model. we try to make the interpretable model as similiar as possible to the original black box model. After making a local model based on an auxilliary dataset that we use around the neighborhood, we can obtain the importances and reasoning behind how the black box model arrived at the decision.

flowchart TB
        subgraph pred["Prediction"]
        direction TB
          A["Dataset"]
          B["Training dataset"]
          C["Testing dataset"]
          A --> C
          A --> B
          B --> |For fitting| D["Model"]
          C --> |For testing| D
        end
        subgraph exp["Explanation"]
        direction TB
          subgraph Local observation
            E["Local perturbation dataset"]
            F["Local parametric model"] 
            B --> |For generating| E
            E --> |For fitting| F
            D --> |For evaluating| F
          end
          G["Model coefficients"]
          H["XAI explanation"]
          F --> G --> H
        end
        pred --> exp
Figure 2: The workflow when the goal is to optimize for prediction and explanation

In statistics, interpretable parametric models already have a functional form that can be used to assess the importance / contribution of different predictors to the final prediction. However with machine learning models, we do not have a functional form of the model and instead have a procedural algorithm which gives us a prediction. XAI explanations can help in understanding the importance / contribution of the features towards the final prediction since we do not have a functional form of the model.

XAI methods are primarily used to understand the contribution of features towards a prediction. Therefore when visualising the values given as explanations by these methods, the norm is to visualise them in isolation. Currently many of the XAI visualisation methods focus primarily on showing feature contributions of the model based on different explanation methods Baniecki, Parzych, and Biecek (2023). While these visualisations are effective in communcating the numerical values from explanations, these visualisations also suffer from being unable to communicate how the underlying importances relate to the model’s view of the data and the data itself.

In addition, with multiple XAI methods being available, the biggest hurdle in applying these methods is understanding which facet of the black box model is explained through each of these XAI methods. Different XAI methods can highlight various aspects of a model’s behavior and thereby provide different answers to questions regarding the model. This diversity, while powerful, also presents a challenge: practitioners must discern which method is most appropriate for their specific context and what particular aspect of the model’s decision-making process it elucidates. The lack of a unified framework often leaves users uncertain about how to interpret the results provided by different XAI techniques (Lundberg and Lee 2017).

Naturally, since each XAI method is attempting to answer questions on specific aspects of the model, disagreements are bound to occurr between these methods. Resolving these disagreements would require the end user or the practitioner to relate the formulaic representation of the XAI method with the numeric values obtained through each XAI method.

A unified layer based structure for visualising XAI methods

While there are different types of XAI methods available, all XAI methods are built on top of the model that it’s trying to explain and the model itself is built on top of the underlying data. Visually the idea would look similar to Figure 2

Data driven classification models

In this paper, to demonstrate our solution we are going to be focusing on a simple two dimensional classification problem.

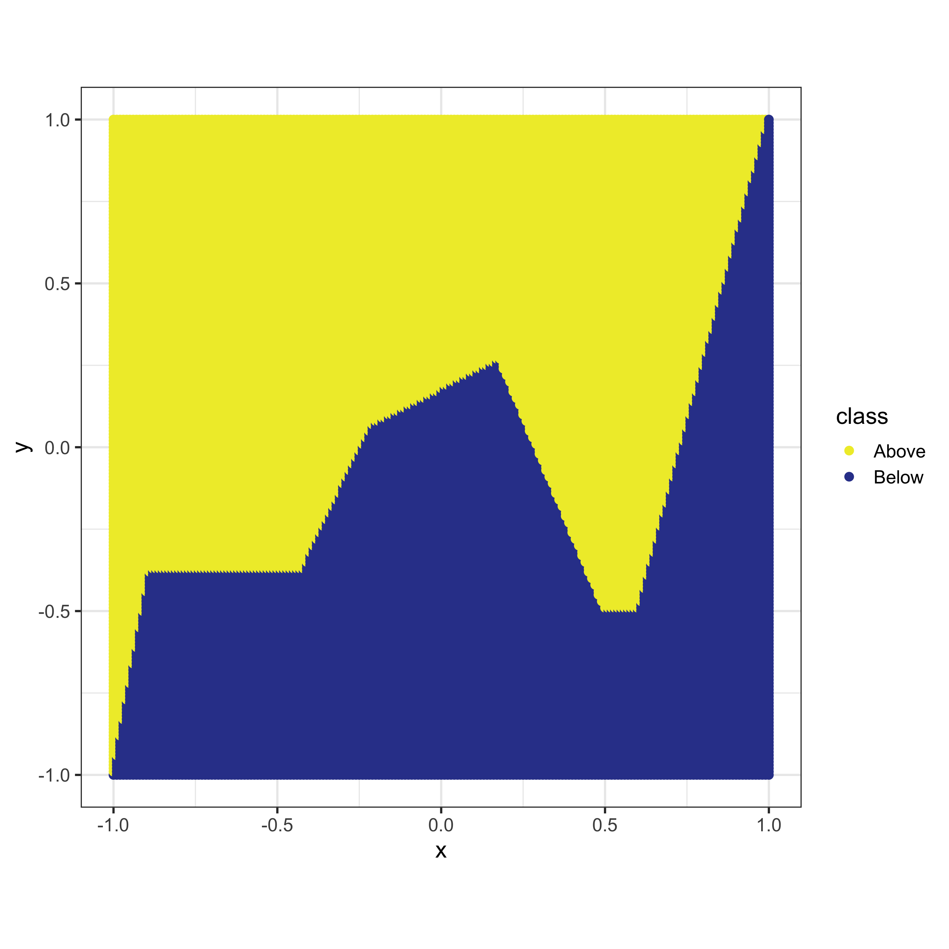
The dataset

The dataset contains two numeric variables each containing 5000 samples from a random uniform distribution between -1,1. The decision boundary for the two numeric variables is set based on the following rule.

A when x < (-0.5) & y < (-0.3) or
  when x >= -0.5 & x < 0.4 & y < 0.1 + 0.8 * x or
  when x >= 0.4
B when y < (-1) + 0.8 * x and everywhere else

We are not doing a training and testing set split in this case and will be using the entire training set for the demonstration. The training set for the dataset contains 5000 observations.

From this dataset we have picked the following points of interest to demonstrate the disagreements between the XAI explainers, and the process of using the proposed geometric representations.

Consider the six observations (labelled 1-6) below in Figure 3 which would be used as observations (and their associated predictions) of interest to be explained by the explainers.

Figure 3: Six observations (labelled 1-6) in a non-linear classification example (called sin2D), for which we will use to show how the explainers explain see the predictions made by the model.

By mapping geometric representations of explanations into the data space (the data space \(\mathcal{X}\) is the \(p\)-dimensional region ,or vector space, where the observed data resides assuming that an observation is a \(p\)-dimensional vector) we can leverage spatial intuition to better understand the model’s behavior. Visualising the data space itself and the model in the data space is a crucial step in the modeling process and is familiar territory to many modelers (Wickham, Cook, and Hofmann 2015). Similar to viewing the model in the data space, we can observe the explanations in the data space.

The model

We see that there is a classification problem. There are several options for models. We are going to use these ones. Random forest and neural networks. These are the hyperparameters and settings.

XAI methods and what can they answer for us?

Different models look at different parts, different xai methods look at different parts of the model,

we introduce the xai methods and what they try to answer from the model’s behavior. focus on why they look at different parts.

For the purpose of this work, our primary focus will be on model agnostic local interpretability methods. Model agnostic methods are robust to a wider range of models and therefore can be used in a multitude of contexts, while local interpretability methods provide a narrower inspection into the decision process of black box models.

By observing how the model’s complex decision process changes for contrasting observations we can identify patterns in the decision process. As decision boundaries becoming increasingly non linear around difficult observations (James et al. 2013), generating individual explanations to understand the decision boundary around given observation becomes essential.

From the plethora of available local interpretability methods, our focus will be on the methods of SHAP, Counterfactuals, LIME and Anchors as they are model agnostic and therefore can be applied to a wide variety of models (Molnar 2022). These four methods have a similar structure that showcase different aspects of the model such as understanding the influence of features on a given prediction and the model boundary associated around the local neighborhood of the prediction.

SHAP

SHAP values are based on Shapley values defined for cooperative games in game theory. We first present the foundations of Shapley values and translate the components used in the derivation to create SHAP values. In a cooperative game, players are working together to maximize a reward and suppose we need to find out the how the reward should be distributed among each player. Shapley values are the unique solution to this problem that distribute the reward appropriately while satisfying a set of conditions (Lipovetsky and Conklin 2001).

For a coalition game of \(N\) players, let \(F\) be the superset of all possible combinations of players such that \(F = \{ \{1\}, \dots, \{N\}, \dots, \{1,2\}, \dots, \{N, N-1\}, \dots, \{1, \dots, N\} \}\). Let \(v: 2^N \to \mathbb{R}\) be the value function that maps each subset of possible player combinations to a reward. Let \(A\) be a set containing \(N\) number of sets in it as \(A = \{a_1, \dots, a_n \}\) where each \(a_i\) is a set. Then \(|A|\) is defined as the number of items in the set, \(A\backslash\{i\}\) is defined the set \(A\) without the element \(i\) in any of the \(a_i\) subsets and \(a_i \cup \{i\}\) is defined as the set \(a_i\) with \(i\) included as an item.

The payoff or Shapley value for each \(i^{th}\) player, \(\psi_i\), is given by the following equation,

\[ \psi_i = \frac{1}{N} \sum_{S \subseteq F \backslash \{i\}} \frac{v(S \cup \{i\}) - v(S)}{{N - 1 \choose |S|}}. \]

The calculated Shapley values are the only solutions with the following properties

  1. Efficiency: The sum of Shapely values of all agents is equal to the total for the grand coalition (i.e. \(\sum_{f \in F} \psi_i = v(F)\))
  2. Symmetry: If \(i\) and \(j\) are equivalent then \(\psi_i = \psi_j\).
  3. Linearity: Linear combinations of value function should provide equivalent linear combinations (i.e. \(\psi_i(v + w) = \psi_i(v) + \psi_i(w)\), \(\psi_i(av) = a\psi(v)\))

In cases where explaining \(\boldsymbol{x}_i\) is difficult, we resort to using an interpretable representation of the observation given by \(\boldsymbol{x}'_i\). For example in SHAP \(\boldsymbol{x}'_i\) is a binary vector representing whether or not we want to include that feature’s contribution to the overall prediction. The interpretable representation \(\boldsymbol{x}'_i\) is obtained through a mapping function \(h_{\boldsymbol{x}_i}\) such that \(h_{\boldsymbol{x}_i}(\boldsymbol{x}'_i) = \boldsymbol{x}_i\) and the mapping function is defined for each observation.

For SHAP we will be fitting a linear model around the given observation using the interpretable representation \(\boldsymbol{x}'_i\). To observe the effect of each feature we would create binary vectors \(\boldsymbol{z}'_i\) that are similar to \(\boldsymbol{x}'_i\) (i.e. with certain features included and excluded). Using the generated \(\boldsymbol{z}'_i\) s an interpretable model \(g\) of the following form will be built:

\[ g(\boldsymbol{x}'_i) = \phi_0 + \sum_{j = 1}^p \phi_i \boldsymbol{x}'_{i,j} \text{ where } \boldsymbol{x}'_{i,j} \text{ is the } j^{\text{th}}\text{ feature of } \boldsymbol{x}'_i. \]

The built interpretable model \(g\) should satisfy the following properties to provide the coefficients of feature influence.

  1. The model must be faithful to the original model (Local accuracy).

\[ f(h_{\boldsymbol{x}_i}(\boldsymbol{x}'_i)) = g(\boldsymbol{x}'_i) = \phi_0 + \sum_{j = 1}^p \phi_i \boldsymbol{x}'_{i,j} \]

  1. The model gives zero as the feature importance value if the feature is missing from the interpretable representation i.e. \(\boldsymbol{x}'_{i,j} = 0 \implies \phi = 0\).

  2. For two blackbox models \(f_1\) and \(f_2\) where feature \(i\) has more influence on the observation in \(f_1\) compared to \(f_2\), we would need the interpretable model to be consistent and set \(\phi_{i,1} \geq \phi_{i,2}\) where \(\phi_{i,j}\) is the \(i^{\text{th}}\) coefficient from the \(j^{\text{th}}\) model (\(j = 1,2\)).

If we consider the components of \(\boldsymbol{x}'_i\) as players in a cooperative game and the value function as the model prediction when the features are present, then by using the formula for Shapley values, the coefficients of the interpretable model is given by,

\[ \phi_j(f, \boldsymbol{x}_i) = \frac{1}{p} \sum_{\boldsymbol{z}'_i \subseteq \boldsymbol{x}'_i} \frac{ f(\boldsymbol{z}'_i) - f(\boldsymbol{z}'_i \backslash j)}{{p - 1 \choose |\boldsymbol{z}'_i|}} \]

Evaluating the expectation for every subset of features directly is computationally expensive and therefore numerous model agnostic methods have been proposed to approximate the SHAP values by sampling from the power set of features(Mayer and Watson 2024) with model specific methods for tree based models being able to obtain exact SHAP values (Yang 2021).

LIME

Let us define \(\mathcal{G}\) as the set of all possible models in the form of linear models or decision trees. The interpretable model used to derive the LIME explanations would then be \(g \in \mathcal{G}\) defined in the domain of \(\{0,1\}^d\). Even amongst interpretable models in \(\mathcal{G}\), there would be varying degrees of complexity and we define \(\Omega(g)\) as a measure of complexity of \(g\) which changes based on the model.

To develop a sense of the local model boundary we would need to sample data points around the given data instance \(\boldsymbol{x}_i\). We define \(l_{\boldsymbol{x}_i}(\boldsymbol{z})\) as the proximity measure between a generated instance \(\boldsymbol{z}\) and \(\boldsymbol{x}_i\).

The interpretable model that we define in the local neighborhood needs to have a model boundary as similar as possible to the black box model. Therefore, we define \(\mathcal{L}(f,g,l_{\boldsymbol{x}_i})\) as a measure of how unfaithful (dissimilar in terms of a measure of accuracy) \(g\) is to the original model \(f\) in the local neighborhood defined by \(l_{\boldsymbol{x}_i}\).

LIME works by trying to find the simplest model within the local neighborhood that is as similar as possible to the original black box model (Ribeiro, Singh, and Guestrin 2016). Therefore, the local explanation made by LIME is then given by,

\[ \arg\min_{g \in \mathcal{G}} \mathcal{L}(f, g, l_{\boldsymbol{x}_i}) + \Omega(g). \]

Counterfactuals

A counterfactual explanation for a given observation is the closest unobserved yet plausible data point within the distribution of the dataset that has the desired model output. The main focus of counterfactuals is to show where the given observation needs to go to cross the model boundary with the least amount of changes to the features.

There are many methods of generating counterfactual explanations. In this paper, we will be utilizing Multi Objective Counterfactuals (Dandl et al. 2020) as it has a more intuitive process compared to other approaches. A counterfactual explanation \(\boldsymbol{x}_i^{(c)}\) for a given \(\boldsymbol{x}_i\) and a desired outcome value \(y_{i}^{(\exp)}\), is defined as an observation satisfying the following conditions:

  1. \(y_{i}^{(\exp)} \approx f(\boldsymbol{x}_i^{(c)})\).
  2. \(\boldsymbol{x}_i\) and \(\boldsymbol{x}_i^{(c)}\) are close to each other in the data space.
  3. \(\boldsymbol{x}_i^{(c)}\) differs from \(\boldsymbol{x}_i\) only in a few components.
  4. \(\boldsymbol{x}_i^{(c)}\) is a plausible data point according to the distribution of each dimension.

We will define the above conditions as objective functions. Let \(o_1(\hat{y}, y_{i}^{(\exp)})\) be a function that quantifies the distance between \(\hat{y}\) and \(y_{i}^{(\exp)}\). Let \(o_2(\boldsymbol{x}_i^{(c)}, \boldsymbol{x}_i)\) define the distance between the given observation and the counterfactual explanation that is going to be generated. Let \(o_3(\boldsymbol{x}_i^{(c)}, \boldsymbol{x}_i)\) be the number of changed features between the given observation and the counterfactual explanation using the \(L_0\) norm. Let \(o_4(\boldsymbol{x}_i^{(c)}, k)\) be the distance between the counterfactual explanation and the \(k\) nearest observed points from the dataset \(\mathcal{D}\). Each of these objective functions correspond to the four conditions that a counterfactual should satisfy.

Finding \(\boldsymbol{x}_i^{(c)}\) can then be translated to a minimization task as,

\[ \arg\min_{\boldsymbol{x}_i^{(c)}} \big[o_1(f(\boldsymbol{x}_i^{(c)}), y^{(c)}_i), o_2(\boldsymbol{x}_i^{(c)}, \boldsymbol{x}_i), o_3(\boldsymbol{x}_i^{(c)}, \boldsymbol{x}_i), o_4(\boldsymbol{x}_i^{(c)}, \boldsymbol{x}_i) \big]. \]

Anchors

Anchors are defined as a rule or a set of predicates that satisfy the given instance and is a sufficient condition for \(f(x_i)\) with high probability. A predicate is a logical condition that an observation may or may not satisfy. For example a predicate \(a = \{x_{i,1} > 2\}\) would be true if the first component of \(\boldsymbol{x}_i\) is greater than 2.

For a list of predicates to be an anchor it should satisfy the given instance (i.e. be true for the given instance) while also maximizing two criteria, precision and coverage.

The precision of an anchor \(\mathcal{A}\) is defined formally as, \[ \text{Prec}(\mathcal{A}) = \mathbb{E}_{z|\mathcal{A}}[\mathbb{1}_{f(x) = f(z)}] \]

where \(z\) is a generated instance in the local neighborhood. Intuitively, the precision of an anchor translates to the expected proportion of observations in the local neighborhood of \(\boldsymbol{x}_i\) with the same class as the one of \(\boldsymbol{x}_i\) given that the generated observations satisfy the anchor \(\mathcal{A}\)

For a given tolerance level \(\tau\) and error rate \(\delta\), a list of predicates \(\mathcal{A}\) is considered an anchor if \[ \text{Pr}(\text{Prec}(\mathcal{A}) \ge \tau) \ge 1 - \delta. \]

The coverage of an anchor \(A\) is defined as the expected proportion of the generated local neighborhood is within the defined anchor \(\mathcal{A}\),

\[ \text{Coverage}(\mathcal{A}) = \mathbb{E}_{z}[\mathcal{A}(z)]. \]

Since a list of predicates is considered to be an anchor if it maximizes the coverage and precision, finding an anchor for a given instance can be defined as the solution to the following optimization problem,

\[ \max_{\mathcal{A} \text{ s.t. } \text{Pr}(\text{Prec}(\mathcal{A}) \ge \tau) \ge 1 - \delta} \text{Coverage}(\mathcal{A}) \]

The target would then be to maximize the coverage while ensuring that the precision is above a tolerance level.

Applying these methods to our earlier classification problem

We showed the definitions of xai and their isolated visualizations, and what problem each of them solve. We bring dataset and models that we use, and we show that there are disagreements, and then we raise the need for unified visualizations.

Geometric representations of XAI in two dimensions

We dive deeper into the unified structure, and how each of these xai methods can be represented using geometrical representations, and how that applies to the previous instances that we had, and how it helps to resolve disagreements.

The task of generating an explanation of a model’s prediction would consist of the effect of each feature and how the model considered these features to come to the prediction.

Historically, for linear models where an analytical form is provided by the fitted model , importance can be assessed based on the magnitude of the coefficient estimates. These can also be adjusted to account for dependence between predictors (Kutner et al. 2005). For this type of model, the importance would be considered global, regardless of the predictor subspace, the relationship with the response is the same.

Supervised machine learning is defined as the task of approximating a function \(f: \mathbb{R}^d \to \mathbb{R}\) given pairs of observations \(\boldsymbol{x}_i \in \mathbb{R}^d\) and outcomes \(y_i \in \mathbb{R}\). These pairs constitute the dataset \(\mathcal{D} = \{ (\boldsymbol{x}_1, y_1), \dots, (\boldsymbol{x}_n, y_n) \}\).

For machine learning models, where no analytical form is available, determining variable importance may be more difficult yet doable. For example, regression and classification trees, a variable is included or used early in the tree would be considered more important.

With forests, the structure of multiple trees lends itself to computing global variable importance. Dependency between variables, and their importance for the prediction, can be teased apart by the presence or absence of the variables in different trees (James et al. (2013)).

It is inconsistent to extrapolate the feature importance metrics to every observation as black box models have different features that are useful in subareas of the data space. Hence we need to compute feature importance metrics for local observations where the focus is to understand the model boundary around that instance.

A local explanation \(\mathit{E}(f, \boldsymbol{x}_i, O)\) depends on the black box model \(f\), the instance of interest \(\boldsymbol{x}_i\) that is to be explained along with other relevant information denoted by \(O\).

In cases such as SHAP where explaining \(\boldsymbol{x}_i\) is difficult, we resort to using an interpretable representation of the observation given by \(\boldsymbol{x}'_i\). The interpretable representation \(\boldsymbol{x}'_i\) is obtained through a mapping function \(h_{\boldsymbol{x}_i}\) such that \(h_{\boldsymbol{x}_i}(\boldsymbol{x}_i) = \boldsymbol{x}'_i\) and the mapping function is defined for each observation.

We can visualise the individual results as it is using the effective visualisation techniques such as bar graphs. However, these techniques can only communicate the explanation itself without any connection to the given observation and where it stands in the data space.

We believe that it would be effective to observe the explanation together with the given observation in the data space. Achieving this goal requires us to rethink how each of these XAI methods should be represented in the data space, as drawing bar graphs in the data space on the given observation will obscure and distort the information given by the explanation and the relative position of the given observation in the data space.

We present the thought process undertaken in developing the geometric representations starting from a two dimensional example and then extending it into high dimensional examples.

SHAP

Figure 4: Geometric representation of SHAP in two dimensions
Table 1

SHAP explanations are also model coefficients estimated to show the change in the expected prediction when the model is with and without the given feature. For a given observation, SHAP explanations can be represented as “forces” or unit vectors pulling the observations in the directions of each dimension. While these unit vectors aren’t necessarily pushing the observation to another place, it is a depiction of the influence that each feature is having on the observation.

LIME

The difficulty in visualising LIME comes from the added problem of having to show an additional layer to accurately depict the explanations. Take the layer based structure introduced in ?@fig-layerstack. When visualising LIME we have the added complexity of having to integrate the perturbated data and the model to the visualisation. The argument when establishing ?@fig-layerstack was that the model needs to be visualised in the data space to have a holistic understanding of the model’s performance. Now with a perturbed dataset and a local model that is attempting to be faithful to the original model, we have to follow the following layer structure instead.

flowchart LR
        A["Dataset"]
        A --> B["Model Object"]
        B --> C["Perturbed dataset"]
        C --> D["Local Model Object"]
        D --> E["Local Model Coefficients"]
        E --> F["XAI Explanations"]

Figure 5: The modified layer stack that techniques such as LIME are built on top of.

To address this issue, we have decided to incorporate to the existing visualisation of the machine learning model in data space, a secondary plot showing a zoomed in version of the local neighborhood and the model’s faithfulness to the original model. The perturbed dataset is built on top of the predictions from the model on the perturbed data. Therefore showing the local model’s faithfulness to the original model is performed by visualising the local model in its respective space.

Figure 6: Geometric representation of LIME in two dimensions
Table 2: Table of LIME values

The resulting explanation from LIME consists of coefficients from a regression model. Therefore the most effective method of representing the explanation of LIME is to draw a regression line in the data space.

Counterfactuals

Table 3

A Counterfactual explanation is another data point itself. However the issue is that the generated data point is unobserved yet plausible. While it is possible to simply plot the point that is given by the counterfactual as a new point it should be highlighted that this point does not exist in the dataset \(\mathcal{D}\) and instead is a plausible point. Also it may help to show that the model boundary is somewhere between the line connecting the observation and the counterfactual. We might not know the exact location of the model boundary and finding the exact location would not be trivial. But counterfactuals provides a reasonable guesstimate of where the model boundary would lie.

Anchors

Anchors are defined as a list of boundary conditions. These boundary conditions should be represented as a \(p\)-dimensional hybercube in the data space. For two dimensions the boundary would be a square while for high dimensions the generated boundary would be a \(p\)-dimensional hypercube. However, simply drawing a cube would not suffice to communicate a key information that Anchors provides: a majority of the area within the cube would contain points that have a similar outcome to the given observation. Therefore it is necessary to highlight the contents of the box compared to the points outside the box.

Table 4

As a summary, each XAI method obtains explanation in three different formats: SHAP provide coefficients of a linear additive model, Counterfactuals provide a new data point (or alternatively the changes made to the features to cross the model boundary) and finally Anchors provides a set of boundaries containing points with similar outcomes as the given observation.

Discussion

visualising the explanations of XAI methods as geometric objects within the data space itself provides a more intuitive and comprehensive understanding of each method. This approach allows users to see how different methods interpret the same data points and their relationships, making the abstract concepts more tangible. By representing high-dimensional data and XAI explanations in a visual format, users can better grasp the underlying patterns and influences driving model decisions.

Disagreements between XAI methods can often be clarified by examining their geometric representations. Different XAI methods may offer varying explanations due to their distinct approaches to estimation and approximation. By visualising these methods geometrically, it becomes easier to identify the root causes of their differences and understand how each method interprets the model’s behavior. This visual approach can reveal the underlying reasons for discrepancies, helping users to reconcile different perspectives and select the most appropriate method for their specific needs.

Bringing the human perspective into XAI is essential for a thorough understanding of both the data and the model. Human intuition and domain knowledge play a crucial role in interpreting complex data and model outputs. By incorporating interactive visualisation tools, users can explore data and model explanations more effectively, leveraging their expertise to uncover insights that automated methods might miss. This human-centric approach ensures that the interpretations are not only technically sound but also practically relevant.

Supplementary material

The case for interactivity, So far we have discussed the importance of establishing a set of geometric representations to better visualise XAI expalanations. However, the last layer of the stack that is ommited from ?@fig-layerstack is the human (be it the model developer, a stakeholder or a decision maker). Incorporating the user’s feedback and ideas in to the

Since we are looking at each individual observation separately understanding the model boundary requires us to generate multiple visualisations and compare between them. We can instead use interactive techniques to bring the human perspective present the different aspects of the model to the end user directly. The end user can actively participate in the selection of observations which creates an internal feedback loop to the end user on the choice of XAI method and local observation.

Human interactivity is crucial in enabling the understanding of XAI methods. Since we are looking at each individual observation separately, understanding the model boundary requires us to generate multiple visualisations and compare between them. We can instead use interactive techniques to bring the human perspective and present the different aspects of the model to the end user directly. Interactive tools allow users to explore and manipulate the visual representations of XAI methods, facilitating a deeper and more intuitive understanding of model explanations. Interactivity can include features such as clicking, zooming and shared state management enabling users to investigate specific aspects of the data and model behavior. This hands-on approach helps bridge the gap between complex algorithmic outputs and human comprehension. The end user can actively participate in the selection of observations which creates feedback on the choice of XAI method and local observation.

Combining visualisation and interactivity methods, we suggest a novel approach where each geometric representation is visualised in an interactive environment. By allowing the user to explore, compare and contrast observations and explainers users can understand the different facets of the black box model that each XAI method reveals. Our proposed solution integrates advanced visualisation techniques with interactive interfaces to create a dynamic, user-friendly platform for exploring XAI methods. This approach allows users to switch between different XAI methods, observe how explanations change with different data points, and gain insights into the model’s decision process. By providing an interactive environment, we aim to make the understanding of complex AI models more accessible and actionable for developers and end users alike.

References

Ali, Sajid, Tamer Abuhmed, Shaker El-Sappagh, Khan Muhammad, Jose M. Alonso-Moral, Roberto Confalonieri, Riccardo Guidotti, Javier Del Ser, Natalia Díaz-Rodríguez, and Francisco Herrera. 2023. “Explainable Artificial Intelligence (XAI): What We Know and What Is Left to Attain Trustworthy Artificial Intelligence.” Information Fusion 99: 101805. https://doi.org/https://doi.org/10.1016/j.inffus.2023.101805.
Apley, Daniel W, and Jingyu Zhu. 2020. “Visualizing the Effects of Predictor Variables in Black Box Supervised Learning Models.” Journal of the Royal Statistical Society Series B: Statistical Methodology 82 (4): 1059–86.
Baniecki, Hubert, and Przemyslaw Biecek. 2019. modelStudio: Interactive Studio with Explanations for ML Predictive Models.” Journal of Open Source Software 4 (43): 1798. https://doi.org/10.21105/joss.01798.
Baniecki, Hubert, Dariusz Parzych, and Przemyslaw Biecek. 2023. “The Grammar of Interactive Explanatory Model Analysis.” Data Mining and Knowledge Discovery, 1–37. https://doi.org/10.1007/s10618-023-00924-w.
Dandl, Susanne, Christoph Molnar, Martin Binder, and Bernd Bischl. 2020. “Multi-Objective Counterfactual Explanations.” In Parallel Problem Solving from NaturePPSN XVI, edited by Thomas Bäck, Mike Preuss, André Deutz, Hao Wang, Carola Doerr, Michael Emmerich, and Heike Trautmann, 12269:448–69. Cham: Springer International Publishing. https://doi.org/10.1007/978-3-030-58112-1_31.
Friedman, Jerome H. 2001. “Greedy Function Approximation: A Gradient Boosting Machine.” Annals of Statistics, 1189–1232.
Greenwell, Brandon M et al. 2017. “Pdp: An r Package for Constructing Partial Dependence Plots.” R J. 9 (1): 421.
James, Gareth, Daniela Witten, Trevor Hastie, Robert Tibshirani, et al. 2013. An Introduction to Statistical Learning. Vol. 112. Springer.
Kutner, Michael H, Christopher J Nachtsheim, John Neter, and William Li. 2005. Applied Linear Statistical Models. McGraw-hill.
Lipovetsky, Stan, and Michael Conklin. 2001. “Analysis of Regression in Game Theory Approach.” Applied Stochastic Models in Business and Industry 17 (4): 319–30.
Lundberg, Scott M, and Su-In Lee. 2017. “A Unified Approach to Interpreting Model Predictions.” Advances in Neural Information Processing Systems 30.
Mayer, Michael, and David Watson. 2024. Kernelshap: Kernel SHAP. https://github.com/ModelOriented/kernelshap.
Molnar, Christoph. 2022. Interpretable Machine Learning: A Guide for Making Black Box Models Explainable. Second edition. Munich, Germany: Christoph Molnar.
Molnar, Christoph, Giuseppe Casalicchio, and Bernd Bischl. 2020. “Interpretable Machine LearningA Brief History, State-of-the-Art and Challenges.” In, 1323:417–31. http://arxiv.org/abs/2010.09337.
Olah, Chris, Alexander Mordvintsev, and Ludwig Schubert. 2017. “Feature Visualization.” Distill 2 (11): e7.
Ribeiro, Marco Tulio, Sameer Singh, and Carlos Guestrin. 2016. “"Why Should I Trust You?": Explaining the Predictions of Any Classifier.” https://doi.org/10.48550/ARXIV.1602.04938.
———. 2018. “Anchors: High-Precision Model-Agnostic Explanations.” Proceedings of the AAAI Conference on Artificial Intelligence 32 (1). https://doi.org/10.1609/aaai.v32i1.11491.
Simonyan, Karen, Andrea Vedaldi, and Andrew Zisserman. 2013. “Deep Inside Convolutional Networks: Visualising Image Classification Models and Saliency Maps.” arXiv Preprint arXiv:1312.6034.
Wachter, Sandra, Brent Mittelstadt, and Chris Russell. 2018. “Counterfactual Explanations Without Opening the Black Box: Automated Decisions and the GDPR.” arXiv. http://arxiv.org/abs/1711.00399.
Wickham, Hadley, Dianne Cook, and Heike Hofmann. 2015. “Visualizing Statistical Models: Removing the Blindfold.” Statistical Analysis and Data Mining: The ASA Data Science Journal 8 (4): 203–25. https://doi.org/10.1002/sam.11271.
Yang, Jilei. 2021. “Fast Treeshap: Accelerating Shap Value Computation for Trees.” arXiv Preprint arXiv:2109.09847.